网站首页
公司简介
环保设备
资质荣誉
产品展示
新闻中心
成功案例
生产设备
联系我们
您当前位置:
网站首页> 产品展示> 风机系列> 风机选用说明
产品展示
/ Products Show
工业离心风机-低中高压系列
工业离心风机-高温系列
工业离心风机-锅炉系列
工业离心风机-环保除尘系列
消防器材
消防排烟风机
1、HTF(A)系列消防高温排烟轴流风机
2、HTF(B)系列消防高温排烟混流风机
3、HTFC系列低噪声消防通风(两用)柜式离心风机
管道(增压)送排系列风机
1、DXG(GDF)系列低噪声矩形管道风机
2、DBF系列低噪声离心式风机箱
3、SJG(GXF)系列管道斜流风机
4、SWF系列高效低噪声混流风机
5、HL3-2A系列高效低噪声混流风机
6、HLF系列低噪声混流式风机箱
7、SDF型加压轴流风机
8、GLZ型离心式轴流送风机
侧壁、吸顶排烟系列风机
1、WEXD系列边墙风机
2、WBXD系列板壁式轴流风机
3、DFBZ系列低噪声方形壁式轴流风机
4、DZ系列低噪声轴流风机
5、T35系列轴流式通风机
6、BLD系列低噪声吸顶式房间通风器
7、BLB系列低噪声板壁式排风机
SDS系列隧道射流风机
屋顶通风系列风机
1、 RTC铝制屋顶风机
2、 DWT-Ⅰ型低噪声轴流式屋顶排风机
3、 DWT-Ⅱ型低噪声离心式屋顶排风机
4、 DWT-Ⅲ型低噪声离心轴向式屋顶排风机
5、 DWT-Ⅳ型无电机涡轮式屋顶排风机
6、 WZT型屋顶自然通风器
离心系列风机
1、4-72、4-79系列离心风机
2、9-19、9-26系列高压离心风机
3、DDL系列单吸式低噪声离心风机
4、KDF系列空调风机
5、C4-73、C6-48型排尘离心风机心风机
其它风机、防火阀、排烟阀、消声器
1、YDF系列喷流诱导风机
2、电动脚踏(手摇)两用人防风机
3、防火阀、排烟阀
4、消声器、消声弯头
风机气功性能试验
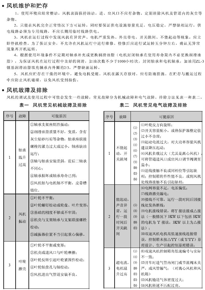
风机选用说明
厨房排油烟系列风机
1、CDZ系列低噪声轴流风机
2、CDF-Ⅰ型多翼式离心风机
3、CDF-Ⅱ型后变式离心风机
4、CDF-Ⅲ型低噪声单吸箱式离心风机
5、CDT系列低噪声柜式离心风机
机组配套系列风机
1、KDF、KKF系列空调离心风机
2、DFW、DFA系列多翼式离心风机
3、BF系列变压器专用轴流风机
4、LZF系列蒸发式冷凝器专用轴流风机
5、LTF系列冷却塔专用轴流风机
6、LFF系列冷库专用轴流风机
风机叶轮系列
SLF湿帘冷风机系列
XHB热回收新风换气机系列
人防风机附件产品系列
通用配件(防火阀、排烟阀、(热)调节阀、风口、消声器、静压箱)
冷却塔系列
厨房排烟家用新风机